Irregular Work Schedule Deep Dive

Geändert am Mi, 8 Apr um 4:44 NACHMITTAGS

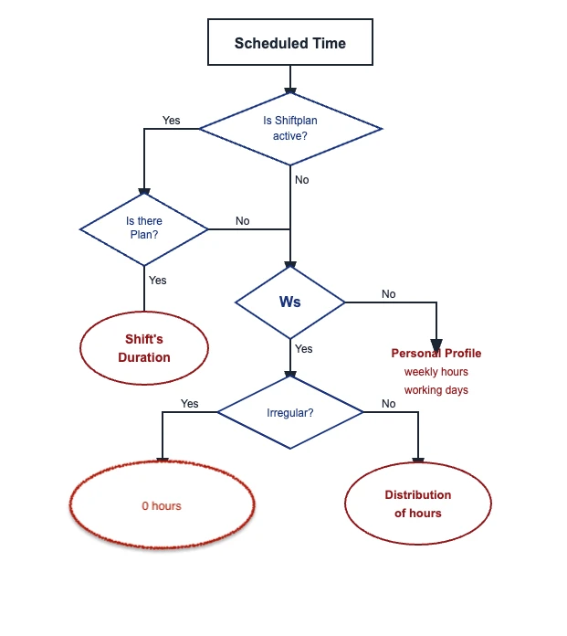
How “Scheduled Time” is defined

1. Source hierarchy

The system determines your scheduled time using this order:

  1. Shift Plan (highest priority)
  2. Work Schedule (WS)
  3. Personal Profile

The system always uses the first available source.


2. What you see per day

Each day shows your scheduled time:

SituationScheduled Time
Regular scheduleFrom Work Schedule
Irregular scheduleFrom Shift Plan
Holiday / Time off0h 0min
No shift planned0h 0min

Important: If no shift is scheduled, the system always shows 0h 0min — even if the shift plan is not published.




3. Special case: No Shift Plan active

If:

  • You have an irregular work schedule, and
  • Shift Planning is not active

→ Your scheduled time will always be 0h 0min


Required time for irregular schedules

For irregular schedules, the system also calculates required time (what you are expected to work).


4. When required time is applied

If your scheduled time is lower than your weekly required hours, the system distributes your required hours across the week.


5. How required time is calculated

Formula:
Weekly required hours ÷ Minimum working days = Daily required hours


6. Distribution logic

  • If daily hours ≤ legal daily limit → distribute evenly
  • If daily hours > legal daily limit → cap at legal limit and spread across more days

7. Example

SettingValue
Weekly required hours32h
Minimum working days4
Legal daily limit8h

Calculation:
32 ÷ 4 = 8h

Result: 8h assigned to the first 4 working days


8. Key distinction

  • Scheduled time = planned shifts
  • Required time = expected working time based on contract

9. Quick summary

  • Scheduled time comes from Shift Plan → WS → Profile
  • If nothing is scheduled → 0h 0min
  • Required time helps fill gaps for irregular schedules


War dieser Artikel hilfreich?

Das ist großartig!

Vielen Dank für das Feedback

Leider konnten wir nicht helfen

Vielen Dank für das Feedback

Wie können wir diesen Artikel verbessern?

Wählen Sie wenigstens einen der Gründe aus
CAPTCHA-Verifikation ist erforderlich.

Feedback gesendet

Wir wissen Ihre Bemühungen zu schätzen und werden versuchen, den Artikel zu korrigieren